Git-flow 간단하게 살펴보기
Git-flow를 사용했을 때 작업을 어떻게 하는지 살펴보기 전에 먼저 Git-flow에 대해서 간단히 살펴보겠습니다.
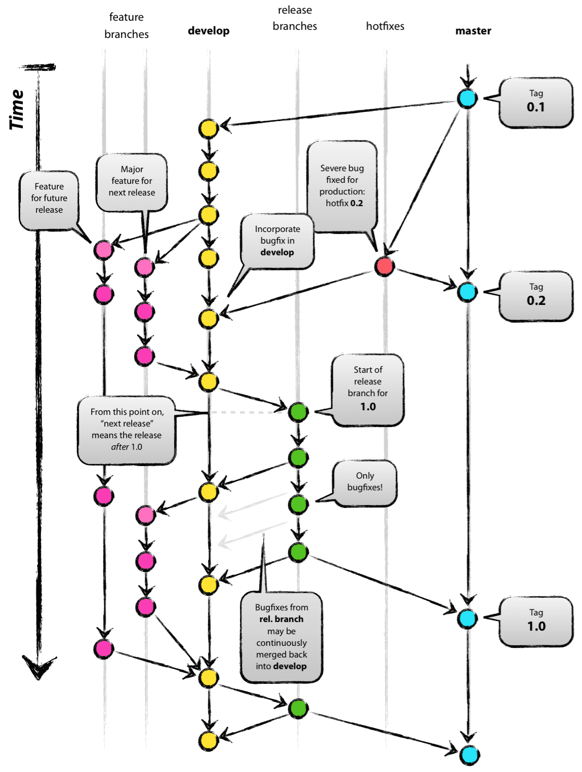
Git-flow에는 5가지 종류의 브랜치로 나누어지게 됩니다.
항상 유지되는 메인 브랜치들(master, develop)과
일정 기간 동안만 유지되는 보조 브랜치들(feature, release, hotfix)이 있습니다.
- master : 제품으로 출시될 수 있는 브랜치
- develop : 다음 출시 버전을 개발하는 브랜치
- feature : 기능을 개발하는 브랜치
- release : 이번 출시 버전을 준비하는 브랜치
- hotfix : 출시 버전에서 발생한 버그를 수정 하는 브랜치

master 와 devleop브랜치
- master와 develop브랜치가 존재하고, develop브랜치는 master 브랜치에서 시작된 브랜치 입니다.
Develop브랜치
- develop브랜치에는 상시로 버그를 수정한 커밋들이 추가되게 됩니다.
- 새로운 기능을 추가하는 경우 develope 브랜치에서 시작하는 feature브랜치를 생성합니다
Feature브랜치
- 이 feature브랜치는 기능 추가 작업이 완료되었다면, develop 브랜치로 merge 합니다.
- 새로운 기능을 추가하는 경우 develope 브랜치에서 시작하는 feature브랜치를 생성합니다
release 브랜치
- develop브랜치에 이번 버전에 포함하는 모든 기능이 merge되었다면 , QA를 위해 develop브랜치에서 release브랜치를 생성합니다.
- QA를 무사히 통과하게되면 relase브랜치를 master와 develop브랜치로 merge 합니다.
- QA를 진행하면서 발생한 버그들은 모두 release브랜치에 수정되게 됩니다
마지막으로 출시된 master 브랜치에서 버전 태그를 추가합니다.
참고
우아한형제들 git flow
http://woowabros.github.io/experience/2017/10/30/baemin-mobile-git-branch-strategy.html
A successful Git Branching model
'Git' 카테고리의 다른 글
| [Git] 좋은 커밋 메세지 작성하기위한 규칙들 (17) | 2021.01.12 |
|---|---|
| git rebase -i 알아보기 (2) | 2019.09.09 |
| Git 자주쓰이는 명령어 모음 (4) | 2019.03.14 |
| GIt 명령어 배우기 -3 cherry-pick,인터렉티브 리베이스 (4) | 2019.02.11 |
| GIt 명령어 배우기 -2 커밋트리[Commit tree]에서 이동하는 방법( branch -f , reset, revert , ^, ~) (4) | 2019.02.07 |
댓글